人血小板生成素ELISA检测试剂盒
产品名称: 人血小板生成素ELISA检测试剂盒
英文名称: Human Thrombopoietin ELISA KIT
产品编号: SEKH-0060
产品价格: 0
产品产地: 北京
品牌商标: solarbio
更新时间: 2025-10-28T13:17:21
使用范围: null
- 联系人 : 索莱宝-龚思雨
- 地址 : 北京市北京经济技术开发区环科中路16号26幢3层301
- 邮编 :
- 所在区域 : 北京
- 电话 : 181****6239 点击查看
- 传真 : 点击查看
- 邮箱 : 3193328036@qq.com
- 二维码 : 点击查看
Human Thrombopoietin ELISA KIT
品牌:Solarbio | 货号:SEKH-0060
30pg/ml(灵敏度),检测范围:62.5 - 4,000pg/ml
| 中文名称 | 人血小板生成素检测试剂盒 |
|---|---|
| 英文名称 | Human Thrombopoietin ELISA KIT |
| 反应性 | Human |
| 样品类型 | Serum, plasma, Cell culture supernatant |
| 灵敏度 | 30pg/ml |
| 检测目标 | Thrombopoietin/Tpo |
| 应用 | Sandwich ELISA |
人血小板生成素ELISA试剂盒
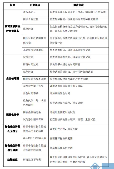
注意事项:
1. 试剂盒应在有效期内使用,请不要使用过期的试剂。
2. 试剂盒未使用时应保存在 2-8℃冰箱,已复溶但未用完的标准品,请丢弃。
3. 试剂盒使用前请在室温恢复 30 min,且充分混匀试剂盒里的各种成份及制备的样品。
4. 在试验中标准品和样本建议作复孔检测,且加入试剂的顺序应保持一致。
5. 为避免交叉污染,请在试验中使用 1 次性试管,枪头,封板膜(※)及洁净塑料容器。.
6. 浓缩生物素化抗体和浓缩酶结合物的体积较少,在运输过程中微量液体会沾到管壁及瓶 盖上,使用前请离心处理(5-10 S 即可),使管壁上的液体集中在管底部,取用时,请用移液器小心吹 打几次。
7. 除了试剂盒中的浓缩洗涤液和终止液可以通用外,请不要使用其他来源试剂盒内含的 试剂代替本试剂盒中的某单个组分。
8. 为保证结果准确,每次检测均需做标准曲线。
安全提示:
试剂盒中的终止液为酸性溶液,操作人员在使用时请带上手套并注意防护;在操作过程中也要避免试 剂接触皮肤和眼睛,如果不慎接触,请用大量清水清洗;检测血液样本及其它体液样本时,请按国家生物 实验室安全防护有关管理规定执行。
自备实验器材(不提供,可代购)
1. 酶标仪(主波长 450nm,参考波长 630nm)
2. 高精度移液器及一次性吸头:0.5-10,2-20,20-200,200-1000μl
3. 洗板机或洗瓶
4. 37℃孵育箱
5. 双蒸水,去离子水,量筒等
6. 稀释用聚丙烯试管
样本收集及储存:
1. 细胞培养上清: 将细胞培养基移至无菌离心管,在 4℃条件下 1000×g 离心 10 min,然后将上清等量分装于小 EP 管并于 -20℃下保存(24 小时内检测可放入 2-8℃储存),避免反复冻融。
2. 血清样本: 室温血液自然凝固20 min后,在4℃条件下1000×g离心10 min,然后将上清等量分装于小EP管并于-20℃ 下保存(24 小时内检测可放入 2-8℃储存),保存过程中如有沉淀,请再次离心,避免反复冻融。
3. 血浆样本: 将全血收集到含抗血凝剂的管中,根据标本的实际要求选择 EDTA,柠檬酸钠或肝素作为抗凝剂,混合 20 min,在 4℃条件下 1000×g 离心 10 min,然后将上清等量分装于小 EP 管并于-20℃下保存(24 小时内检 测可放入 2-8℃储存),避免反复冻融。
※注意:
血清血浆样本避免使用溶血、高血脂样本,以免影响检测结果;如果样本中的靶标物检测浓度高于 标准品的值,请将样品做适当倍数稀释后检测,建议正式实验前做预实验以确定稀释倍数。
试剂准备:
1. 试剂回温:首先在实验前 30 min 将试剂盒,待测样本放置于室温下,浓缩洗涤液如出现结晶,请放入 37℃温浴直到结晶全部溶解。
2. 配制洗涤液:预先计算好稀释后的洗涤液使用体积,然后用双蒸水或去离子水将 20 倍浓缩洗涤液稀释 成 1 倍应用液,未用完的浓缩洗涤液放入 4℃冰箱保存。
3. 标准品梯度稀释:加入标准品/样本稀释液(SR1)1ml至冻干标准品中,静置15分钟待其完全溶解后轻 轻混匀(浓度为12000pg/ml),然后按照以下浓度进行2倍稀释:6000、3000、1500、750、375、187.5、 93.75pg/ml进行稀释,6000pg/ml为标准曲线点浓度,标准品/样本稀释液(SR1)作为标准曲线的零 点(0pg/ml)。复溶过的标准品原液(12000pg/ml)未用完的应废弃或根据需要按照一次用量分装,并 将其贮存在-20~-80℃冰箱,具体如下图。

4. 生物素化抗体工作液:预先计算好试验所需用量,用检测稀释液(SR2)将100倍抗体浓缩液稀释成1倍 应用工作液(稀释前充分混匀),请在30分钟内加入到反应孔中。
5. 酶结合物工作液:按每次试验所需用量配制,用酶结合物稀释液(SR3)将100倍浓缩酶结合物稀释成1 倍应用工作液(稀释前离心),请在30分钟内使用。
自动洗板:甩尽酶标板孔中液体,在厚迭吸水纸上拍干,注入洗涤液为 300ul/孔,注 与吸出间隔为 30 秒,洗板 5 次。
手工洗板:甩尽酶标板孔中液体,在厚迭吸水纸上拍干,用洗瓶加入洗涤液 300ul/孔,静止 30 秒后甩净酶标板孔中液体,在厚迭的吸水纸上拍干,洗板 5 次
结果判断:
1.用酶标仪 450 nm 波长测定 OD 值。选择双波长检测,参考波长为 630 nm。如不能进行双波长检测,请 用 450 nm 的 OD 测定值减去 630 nm 的 OD 测定值。
2.计算标准品、样品的平均 OD 值:每个标准品和标本的 OD 值应减去零孔的 OD 值。
3.以标准品浓度为横坐标,吸光度OD值为纵坐标,用软件绘制标准曲线,样品中Tpo含量可通过对应OD值 由标准曲线换算出相应的浓度。
4.若标本 OD 值高于标准曲线上限,应做适当稀释后重新检测,计算浓度时再乘以稀释倍数。

2. 灵敏度:
低可检测人 Tpo 浓度达 47pg/ml, 20 个零标准品浓度 OD 的平均值加上两个标准差,计算相应的可检测浓度。
3. 特异性:
不与人 Epo、Epo R、Tpo R,小鼠 Epo、Tpo 等反应。
4. 重复性:
板内,板间变异系数<10%。
5. 回收率:
在选取的健康人血浆、细胞培养上清中加入 3 个不同浓度水平的人 Tpo,计算回收率

6. 线性稀释: 分别在选取的 4 份健康人血浆和细胞培养上清中加入高浓度人 Tpo,在标准曲线动力学范围内进行稀释,评 估线性。

Thrombopoietin酶联免疫试剂盒





